通知

您当前的位置: 首页 通知公告

河南省教育厅关于开展 2019 年“一师一优课一课一名师”活动的通知

日期:2019-03-22 类型:通知公告 点击量:

河南省教育厅关于开展 2019 年

“一师一优课一课一名师”活动的通知

教基二〔2019〕150 号


各省辖市、省直管县(市)教育局,厅直属中小学校:

  为深入贯彻全国教育大会精神,扎实推进基础教育信息化应用,根据《教育部办公厅关于开展 2019 年“一师一优课、一课一名师”活动的通知》(教基厅函〔2019〕12 号)要求,决定在全省中小学继续开展“一师一优课、一课一名师” (以下简称“一师一课”)活动。

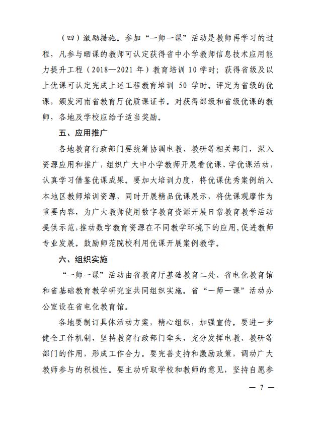
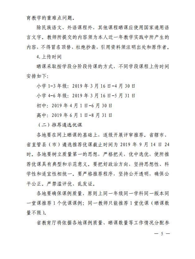
  现将活动方案印发给你们,请各地在认真总结往届活动工作经验的基础上,精心策划、周密部署、加强指导,将活动作为推进信息技术与教育教学深度融合、扩大优质教育资源覆盖面、深化基础教育教学改革的重要抓手,切实做好活动的各项组织实施工作。


  附件:1.河南省 2019 年“一师一优课、一课一名师”活动实施方案.pdf

                 2.河南省 2019 年“一师一优课、一课一名师”活动联系表.pdf


河南省教育厅

  2019年3月14日

点击阅读原文下载附件


来源:河南省教育厅


声明

本站转载文章出于非商业性的教育和科研目的,并不代表本站赞同其观点和对其真实性负责。如转载稿件涉及作品内容、版权和其它问题,请立即联系我们,我们将在第一时间予以更改或删除相关内容,保证您的权利。




图片集锦

ICP备案号: 河南省现代教育技术研究院 版权所有 豫ICP备18016369号