为什么要参加中国电子学会青少年等级考试?
日期:2024-08-27
类型:教育动态
分享:
点击量:
中国电子学会(Chinese Institute of Electronics)是由电子信息界的科技工作者和有关企事业单位自愿结成、依法登记的全国性、学术性、非营利性社会组织。学会成立于1962年,2016年7月学会获批国家级专业技术人员继续教育基地。中国电子学会(含分支机构)是中国科协的重要组成部分,是5A级全国学术类社会团体。
中国电子学会的主要工作是开展国内外学术、技术交流;开展继续教育和技术培训;普及电子信息科学技术知识,推广电子信息技术应用;编辑出版电子信息科技书刊;开展决策、技术咨询,举办科技展览;组织研究制定和应用推广电子信息技术标准;接受委托评审电子信息专业人才技术人员技术资格,鉴定和评估电子信息科技成果;发现、培养和举荐人才;奖励优秀电子信息科技工作者。
中国电子学会的47个专业分会覆盖了半导体、计算机、通信、雷达、导航、微波、广播电视、电子测量、信号处理、电磁兼容、电子元件、电子材料等电子信息科学技术的所有领域。中国电子学会编辑出版学术类、技术类、科普类和产品信息类等各种类型的期刊10余种。经国家科学技术奖励工作办公室批准,中国电子学会设立了“中国电子学会科学技术奖”,奖励优秀人才和优秀科技成果的研究者,鼓励发明创造,激励创新精神。
为了推动青少年科技人才后备力量的培养,中国电子学会在2011年率先启动了基于电子信息技术的青少年等级考试试点工作,随后在2013年、2015年、2018年、2019年和2020年,先后发布了电子技术,机器人技术,软件编程,三维创意设计和无人机技术5大类7个技术方向的青少年等级考试项目。等级考试在建立科学测评体系的基础上采用全国统考模式。
中国电子学会等级考试具有独立的标准组、命题组和人机结合的监考体系;坚持国际通行的“考培分离”原则,不参与考生培训,器材和软件业务,保证考评独立公正。





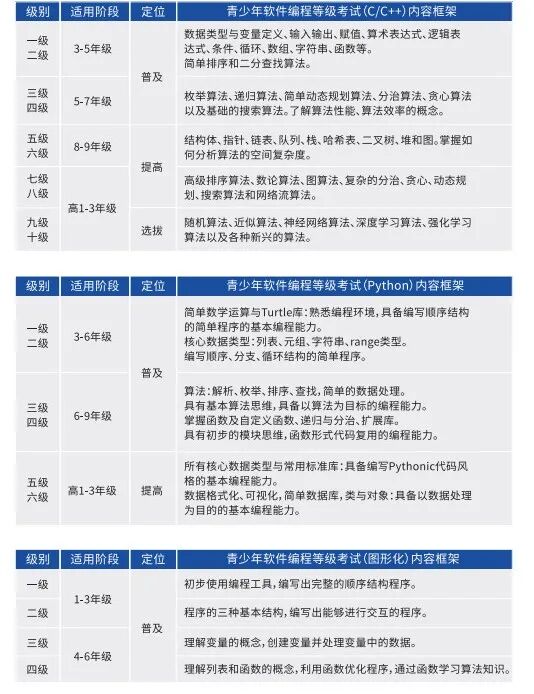
青少年软件编程等级考试是由中国电子学会于2018年启动的面向青少年软件编程能力水平开展的社会化评价项目。青少年软件编程等级考试采用计算机线上考试的方式进行,使用考试系统内嵌的编程环境实现编程过程及调试。
2018年,中国电子学会与北京大学信息科学技术学院共同启动了青少年软件编程等级考试标准研发工作,由腾讯(Tencent)等提供技术平台。考试标准汲取国内外高校的人才选拔标准,支持创客教育的实践与工程化理念,全面考察青少年软件编程知识水平和实践能力,是青少年迈向人工智能应用领域的基础准备。
青少年软件编程等级考试包括图形化(1-4级)和代码(Python1-6级、C/C+ 1-10级)。
01软件编程(图形化 Scratch)
分为4个等级,1级必考,其他等级可跃级。
02软件编程(Python)
分为6个等级,1级必考,其他等级可跃级。
03软件编程(C/C++)
分为10个等级,1级必考,其他等级可跃级。
图形化和Python考试题型包括单选题、判断题、项目题;
C/C++考试题型全部为编程项目题。

青少年机器人技术等级考试是由中国电子学会于2015年启动的面向青少年机器人技术能力水平开展的社会化评价项目。
青少年机器人技术等级考试采用计算机线上考试+实际操作相结合的方式。
考试标准汲取国内外高校的人才选拔标准,支持创客教育的实践与工程化理念,符合人工智能进入中小学编程教育的主要技术框架。全面考察青少年在机械结构、电子电路、软件编程、智能硬件应用、传感器应用、通信等方面的知识水平和实践能力。
考试等级分为8级,每级必考。
每个级别两科,一科理论知识,一科实际操作。
其中
1.理论知识题型包括单选题、多选题、判断题。
2,实际操作考试要求考生根据给出的项目要求,完成机器人器材的搭建、调试、运行。
1、中学升级考试:浙江、江苏、重庆、深圳、北京、上海等经济发达省市,已将编程、机器人技术纳入特长生招生范围。
2、在2018年1月16日公布高中新课标,编程、机器人、人工智能正式划入"新课标"。
3、高等院校招生:清华、北大、北航、复旦等大学,也已将机器人创课成绩(比赛、考级等)作为创新意识和创新能力的衡量指标。
4、机器人技术与产业应用已经成为中国迈向未来工业和服务业创新发展的关键技术领域;
5、机器人技术是融合机械、电子、计算机、智能控制、互联网、通信、人工智能等诸多技术的生态综合体,对未来启蒙意义重大;
6、目前在高考过程中,高校与考生双方存在对现代电子信息专业认知的误区,在双向选择中,缺乏公正放心的第三方科技评价体系来辅助,供需双方合理评估考生的专业水平、兴趣爱好、技术特长,间接影响未来学业和发展;
1、品牌权威:中国电子学会是工业和信息化部直属事业单位,是中国科协的重要组成部分、民政部认定的5A级全国性学术类社会团体、人力资源和社会保障部认定的国家级专业技术人员继续教育基地,也是经评估认定的国家五星级科技社团,世界一流科技社团。
2、标准权威:教育部发表了新修订的《义务教育课程方案和课程标准(2022年版)》,“信息科技”设置为义务教育阶段独立课程。青少年等级考试在整体设计、理念和标准等体系符合信息技术新课标要求,从兴趣引导出发、夯实理论基础、培养创新意识、提升逻辑思维、提高动手能力,为我国信息技术人才梯队建设贡献力量。
3、国际认可:2019-2020年,青少年等级考试主办方与国际信息科学考试学会(EXIN)签署战略协议,实现青少年等级考试证书的国际互认。
EXIN 青少年信息科学国际鉴定认证是国际信息科学考试学会(Exam Institute for Information Science)和中国电子学会(Chinese Institute of Electronics )联合推出的权威国际认证,是面向全球爱好信息科学的青少年提供的一套科学、严谨的能力考核体系,目前已广泛获得国际接纳和认可。青少年信息科学鉴定证书由EXIN认证和颁发,可作为国际人才选拔和录取的重要参考依据。
4、广泛认可:自2017年起,青少年等级考试主办方先后与北大、南开、北航、浙大、重大、哈工大等18所国内双一流高校的相应院系达成合作,共同推动等级考试标准、师资培训、青少年实践实训等合作。
自2019年起,青少年等级考试主办方与阿里、腾讯、微软、威盛、ARM等签署协议,搭建了青少年等级考试与未来职业发展的合作平台。
5、考级作用:
* 考级是一个见证孩子成长的过程,是对孩子一段时间学习成果的检验、肯定和总结;
* 青少年等级考试证书是持证人在相应升学专业选拔过程中的能力证明,高等级证书在职业发展中更具有竞争力。
* 实现国际互认,青少年信息科学鉴定证书由EXIN认证和颁发,可作为国际人才选拔和录取的重要参考依据。
* 青少年等级考试证书已在江苏、新疆、重庆、浙江、贵州等多地,被部分学校纳入科技特长生范围。